随着智能手机与无线耳机的普及,人类生活在一个充满磁场暴露的环境中。然而,磁场是否对健康构成威胁一直是科学界的盲点。传统观点认为,磁场主要通过电磁辐射的遗传毒性或产生活性氧来影响生物体,但这些假设缺乏“磁性”与“毒性”之间的内在联系。与此同时,空气污染中的细颗粒物(PM₂.₅),尤其是具有磁性的磁铁矿纳米颗粒(MNPs),已被证实可进入人体甚至大脑,并与神经系统疾病有关。当无处不在的空气污染遇上日常使用的电子磁场,两者结合是否会产生协同的健康风险?这一问题构成了当前环境神经科学领域面临的全新挑战。
中国科学院生态环境研究中心江桂斌教授(中国科学院院士、发展中国家科学院院士,美国国家工程院外籍院士)、刘倩研究员最新研究揭示,当吸入含有磁铁矿纳米颗粒的空气污染物时,若同时暴露于耳机或智能手机内置的磁场,大脑中的污染物积累量将增加五倍,并引发严重的神经毒性。研究团队通过构建小鼠共暴露模型发现,磁场显著改变了磁性颗粒在体内的分布行为,导致其在大脑中富集,进而损害认知功能。这一发现首次将材料的磁性、外部磁场与神经毒性联系起来,指出外界磁场可以通过磁性纳米颗粒这一“媒介”间接对大脑产生危害。相关论文以“Brain Accumulation of Airborne Magnetite Nanoparticles under Earphone/Smartphone-Embedded Magnetic Fields Triggers Neurotoxicity”为题,发表在
ACS Nano上。

为模拟现实生活中的暴露场景,研究人员首先拆解了手机与耳机组件,发现其中的扬声器、振动器和无线耳机均含有钕铁硼磁体,能产生极强的静磁场(图1a)。这些磁场足以在体外吸引空气中的磁性颗粒(图1b)。进一步的血浆模拟实验显示,磁场能够改变PM₂.₅在生物体液中的行为,促使磁铁矿颗粒从分散状态转变为纤维状的链式结构,并在磁源附近局部富集(图1c)。基于此,团队构建了小鼠共暴露模型:将模拟耳机佩戴于小鼠耳部,同时通过气管滴注方式使其暴露于环境相关浓度的真实PM₂.₅或从粉煤灰中提取的磁铁矿纳米颗粒(图1d-g)。

图1. 耳机/智能手机内置磁场(EEM)的表征及共暴露小鼠模型的构建。 (a) 手机及模拟耳机的组件,内含EEM:(i)模拟耳机中的磁铁;(ii-iii)听筒;(iv)耳机(磁铁圈出);(v-vi)扬声器;(vii)振动器。 (b) 来自手机和耳机的EEM暴露强度。 (c) EEM对小鼠血浆中PM₂.₅内暴露行为的影响。 (d) 共暴露小鼠模型示意图。 (e) 模拟耳机的构成。 (f) 耳机磁铁与从粉煤灰中提取的磁铁矿纳米颗粒的磁滞回线。 (g) 模拟耳机的模拟磁场。
行为学测试结果显示,同时暴露于磁场和磁性颗粒的小鼠在Morris水迷宫测试中表现显著下降,目标象限停留时间缩短,逃逸潜伏期延长,表明空间学习与记忆能力受损(图2b-c)。更关键的是,通过透射电镜和元素图谱分析,研究人员在小鼠大脑中检测到了外源性磁铁矿颗粒,这些颗粒带有典型的高温燃烧生成特征(如铝、硅共存),证实其来源于空气污染(图2e-f)。电子顺磁共振定量分析表明,共暴露组小鼠大脑中的外源性磁性颗粒浓度比无磁场组高出五倍以上(图2h)。相关性分析显示,脑内磁铁矿含量越高,小鼠的行为学表现越差(图2i)。

图2. 同时暴露于EEM和PM₂.₅会诱发神经毒性并促进磁铁矿纳米颗粒在小鼠大脑中的积累。 (a) 实验设计与分组。 (b,c) Morris水迷宫测试表现:目标象限停留时间、穿越频率及虚拟平台潜伏期。 (d) 齿状回中未标记荧光强度或细胞计数的倍数变化。 (e) 小鼠脑中磁铁矿纳米颗粒的透射电镜代表图像及元素组成。 (f) 对(e)中磁铁矿纳米颗粒的铁、氧、铝、硅元素的EDX能谱面扫描分析。 (g) 利用元素指纹和磁性特征定量外源性磁铁矿纳米颗粒。 (h) 小鼠大脑中磁铁矿纳米颗粒的电子顺磁共振波谱。 (i) 大脑磁铁矿纳米颗粒负荷与行为学结果之间的负相关性。
为了厘清究竟是“磁性”还是“化学组成”导致了神经毒性,研究团队对比了磁性Fe₃O₄颗粒与非磁性α-Fe₂O₃颗粒在磁场下的效应(图3a-c)。结果显示,只有磁性颗粒在磁场下才会诱发显著的认知功能障碍(图3d-f),这进一步证实了磁性本身在毒性机制中的核心作用。

图3. 磁性是PM₂.₅诱导神经毒性的关键决定因素。 (a) 研究设计与暴露颗粒的透射电镜图像。 (b,c) 纳米颗粒的晶体学(b)和磁性(c)表征。 (d) Morris水迷宫测试中的逃逸潜伏期。 (e) 第三次水迷宫测试中各组小鼠与虚拟平台互动的时间、频率和潜伏期。 (f) 各试验中单只小鼠的逃逸潜伏期。
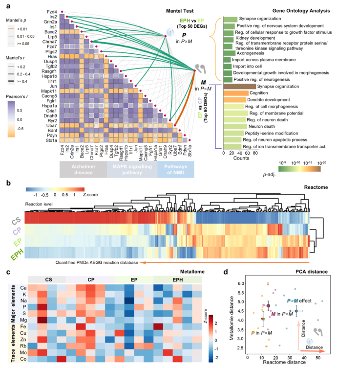
通过转录组学分析,研究发现共暴露导致海马区大量基因表达失调(图4a-b),特别是与认知、学习、记忆及神经元死亡相关的生物过程被显著富集(图4e)。KEGG通路分析显示,阿尔茨海默病、MAPK信号通路及神经退行性疾病通路中的关键基因出现显著下调(图4g)。进一步的组学整合分析揭示,磁场暴露对神经系统的影响甚至比单纯增加颗粒剂量更为显著(图5a)。此外,血浆中的金属组和反应组也发生了显著变化,表明共暴露不仅影响大脑,还引发了全身性的代谢紊乱(图5b-d)。

图4. EEM与PM₂.₅共暴露诱导的海马转录组改变。 (a,b) 差异表达基因火山图。 (c) 共暴露组与单独磁铁矿纳米颗粒暴露组海马差异表达基因的-log10(p值)相关性。 (d,e) 基于REVIGO总结的差异表达基因GO生物过程术语分层网络。 (f) 差异表达基因的GO分子功能和细胞组分分析。 (g) 共暴露效应的KEGG通路分析。

图5. 共暴露中EEM对神经毒性的贡献。 (a) PM₂.₅暴露与磁场暴露与共暴露效应的Mantel检验相关性。 (b) 四个实验组(EPH、EP、CP、CS)的血浆反应组热图。 (c) 四组小鼠血浆中的金属组。 (d) 基于组学特征主成分分析距离对血浆中分子反应和金属变化的共暴露效应量化。
本研究首次揭示,日常使用的耳机和手机所产生的磁场,可以像“磁力抓手”一样将空气中的磁性污染物吸入并滞留在大脑中,从而放大空气污染的神经毒性。这不仅为解释空气污染与神经退行性疾病之间的关联提供了全新的视角,也提示我们在评估电子设备安全性时,不能仅关注电磁辐射,还需考虑其磁场与环境颗粒物的协同效应。未来,研究团队呼吁开展长期的慢性暴露研究,并结合流行病学数据,进一步明确这种共暴露模式下的人类健康风险阈值。













